Rule Builder.2025
Payments Recovery Rule Creation for Non-Technical Users
Data-Realm was launching a B2B web product and needed to enable business teams to manage complex rules without relying on developers.
As the sole designer, I led the 0→1 effort end-to-end, including scope definition, prioritization, information architecture, UI design, prototyping, and engineering handoff.
Disclaimer:
In compliance with my non-disclosure agreement, I’ve omitted any confidential information from this case study. The insights shared here are my own and don’t necessarily represent the views of Data-Realm.
Team
Director of Marketing
Principal Architect
Co-founder
Principal Architect
Co-founder
DURATION
17 weeks
Deliverable
UX Strategy
Affinity Map
Workflow
Persona
Information Architecture
User Flows
Prototype
Usability Testing
Affinity Map
Workflow
Persona
Information Architecture
User Flows
Prototype
Usability Testing
Impact
~50% faster
Create rule
↑ confidence
Clear status + confirmations
Built UX foundation
Set up discovery-to-test workflow in a low-maturity org
TL;DR
Built a 0→1 no-code rules builder that lets Revenue Ops safely edit payment churn recovery logic (classification, routing, outreach triggers) without developer support.
Designed for governance and correctness with deterministic blocks, validation, confirmations, and clear status.
After usability testing, introduced a guided builder that improved time-to-create by ~50% and increased confidence for first-time users.
Designed for governance and correctness with deterministic blocks, validation, confirmations, and clear status.
After usability testing, introduced a guided builder that improved time-to-create by ~50% and increased confidence for first-time users.
Problem Statement
Initial framing (pre-discovery):
How might we make the payment churn recovery workflow more proactive and easier for teams to manage?
How might we make the payment churn recovery workflow more proactive and easier for teams to manage?
Refined problem (post-discovery):
How might we help revenue teams edit payment-churn rules confidently without engineering support?
Trust but Verify
This was my first 0→1 project using AI deeply, so I treated it like a research teammate rather than a decision-maker. I used AI to accelerate synthesis, market scanning, and ideation, then validated outputs through source checks, stakeholder review, feasibility constraints, and user feedback.
To reduce errors and bias, I cross-checked results across multiple AI systems and primary sources, and I used AI to critique my interview scripts and facilitation between testing rounds.

Uncovering the Why
I started with stakeholder interviews to uncover why this mattered and what success required. An affinity map helped me cluster the input into clear themes and constraints.
Key Questions:
- What triggered the decision to build this?
- What does success look like for this product?
- Who will use it?
- How do users solve this today?
- What constraints shape delivery?

Interview Synthesis:
- The team explored turning backend expertise into a product offering that helps business teams manage recurring customer pain points.
- Target users span SMB and enterprise teams who currently rely on existing tools to cover parts of the workflow.
- Success meant proving value and viability fast, while aligning a team new to UX.
Workflow Transformation
After stakeholder interviews, I mapped the current workflow and future expectations to clarify how the process worked in reality and where it needed to evolve. The mapping was guided by 3 questions:
- What actually happens today end-to-end?
- What pain points and business risks are motivating the need for a new solution?
- How do departments collaborate today?
1. Original Workflow

A mostly linear flow with a default response, limited personalization, and manual exception handling later in the process.
2. Future Workflow

A “classify & route” step was introduced to handle cases by scenario instead of pushing everything through one default flow.
Business team could make routine changes through the UI, and engineering could concentrate on integrations and reliability.
Who I Designed For
Benchmarking the Space
I reviewed publicly available tools via marketplace apps (Shopify ecosystem), Mobbin, and AI-assisted scanning to identify relevant competitors. I captured recurring patterns and standout approaches to inform our IA and core user flows.
01
Rule builders show results for each rule and each step to help teams tune.
02
Dashboards show both rates and impact, then break results down by scenario and reason so teams know what to fix next.
03
Templates give a reliable starting point and speed rule setup.
Turning Workflow Into Structure
I built the information architecture from the future workflow and primary roles, validated it against competitor patterns, and confirmed feasibility with engineering around data availability, integration boundaries, and privacy constraints.
That blueprint helped prioritize the first release around rulesets, rule building, and visibility, and guided the key user flows.

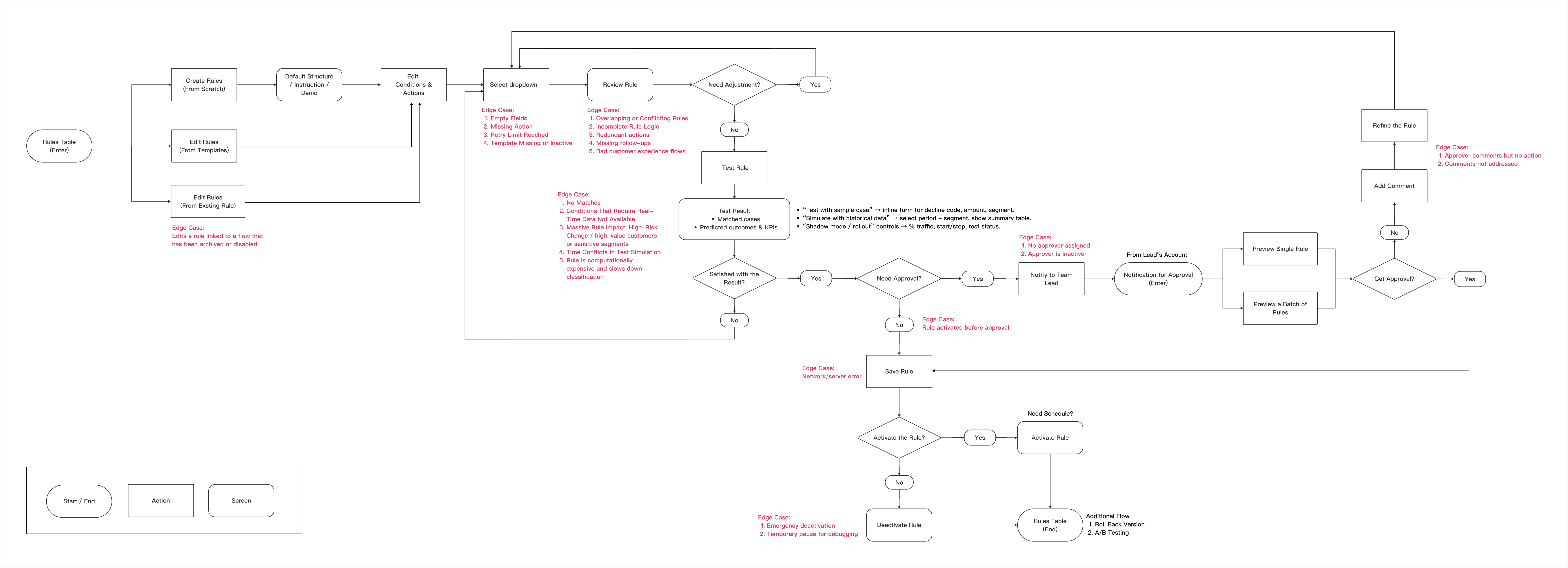
Complex Rules, Simple Builder
I explored two interaction models for the rule builder: a node-based flow builder & a free-text “AI-to-rule” approach.
- Node-based flow: Looked powerful, but felt too complex for day-to-day use and frequent edits.
- Free text to rule: Preferred because chat-style input feels familiar and “smart.”
- Constraints: Free text would require guided input and validation, and it adds a learning curve for users. It would also require additional engineering effort to keep rule translation consistent and safe.
To balance usability, correctness, and delivery constraints, I designed a block-and-dropdown builder that clearly communicates available options and guides users toward valid configurations.

Clarifying Steps, & Edge Cases
Improving Learnability
After building a high-fidelity prototype in Figma, I ran moderated usability testing to validate whether business users could create and edit rules confidently.
What I observed:
- Participants could eventually complete rule creation, but spent too long figuring out how to assemble a valid rule.
- There was a mismatch between self-reported ease and observed behavior. Even when the task was rated “easy,” I saw hesitation signals such as pausing, clicking back and forth between steps, and delaying rule selections.
- The friction wasn’t just comprehension. It was confidence. Users weren’t sure what was safe to click or whether they might accidentally publish something incorrect.
What I changed:
- Introduced a step-by-step, onboarding-style builder that scaffolds rule creation.
- Made progress and state more explicit with clearer structure, , and confirmations.

Result:
- In a follow-up test, rule creation was ~50% faster.
- Users reported higher confidence: “Much clearer… I’m not nervous about clicking something by mistake,” especially with confirmation steps that made progress and state explicit.
Creating a Shared Language
Impact
Alignment: I created a UX foundation and centralized documentation so a team new to UX could align quickly and revisit decisions as the work evolved.
Delivery readiness: I translated the future workflow into a buildable structure, defining the IA and core rule-builder experience with prototype-ready flows for engineering handoff.
Early validation: I iterated the rule builder with a guided, step-by-step experience and saw a ~50% faster time-to-create in a follow-up re-test.
Reflection & What's Next
This project showed me how much I value working closely with engineering and stakeholders in a 0→1 build, where design can shape system structure, metrics, and scope—not just screens.
The biggest win was turning a cross-team, messy process into something business users can operate confidently. AI helped speed up synthesis and ideation, but validation with real users and feasibility constraints drove the final decisions.
Next, I’d define a lightweight measurement plan (adoption, rule error rate, time-to-change) and continue strengthening governance UX (approvals, versioning, rollback) to support sustainable business ownership.
.png)




